×
全国服务热线:
0871-63614058
红塔期货历史情况|信息公示|红塔期货有限责任公司-晓游棋牌
晓游棋牌
走进红塔
晓游棋牌的概况
晓游棋牌的简介
发展历程
股东背景
经营理念
公司服务
信息公示
党群工作
党建工作
群团工作
社会责任
公司公告
诚聘英才
联系晓游棋牌
资产管理
产品公告
行业资讯
信息披露
研究资讯
研究报告
网上营业厅
网上开户
营业网点
业务公告
银期转账
业务指南
软件下载
手机版
电脑版
手续费通知
交易所公告
保证金公示
居间人信息查询
常见问题
银期相关
其他业务
软件相关
密码相关
开户相关
结算相关
交易相关
隐私政策
交易日历
投诉与建议
投资者教育
投教保护
整治非法期货
期市政策法规
交易规则
期货课堂
反洗钱专栏
反洗钱宣传
反洗钱法规
反洗钱案例
走进红塔
about us
晓游棋牌的概况
信息公示
党群工作
公司公告
诚聘英才
联系晓游棋牌
晓游棋牌
走进红塔
信息公示
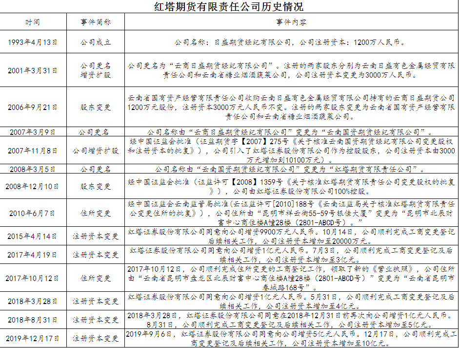
红塔期货历史情况
时间:2023-08-10
点击次数:10237次
分享到:
上一篇:
红塔期货从业人员信息
下一篇:
红塔期货债券投资交易相关人员信息公示表
网站地图